相关人士:中超赛季前招商不力,但目前在和新赞助商洽谈
微信公众平台 38回复
青岛海牛总经理:张修维合同大体没问题,确认细节即签约
半岛都市报 26回复
韩媒:无可辩驳的少林足球,还有必要和中国队热身吗?
虎扑 191回复
日前国脚忆08东亚杯对国足:挨门将功夫飞踢,痛到失去知觉
soccerdigest 93回复
老队长寄语新国脚:莫做下一个郑智,要做最好的自己
虎扑 72回复
久尔杰维奇:亚运队三年没正式比赛,会用不同面貌迎亚运
新浪微博 24回复
青岛体育局领导调研青岛海牛:会协调各方支持俱乐部运营
新浪微博 38回复
肖智致敬郑智:永远的榜样,祝队长未来好运
新浪微博
卡佩罗77岁生日快乐!你对他都有什么印象?

2005年贺岁杯巴西7-1香港,你都认出来了哪些球星?

艾克森社媒发文祝福郑智:真的英雄!有幸能与你成为队友
新浪微博
官方:日本籍教练高畠勉出任武汉三镇新主帅
虎扑
体坛:国足胜缅甸获2.41个技术积分,FIFA排名提升2位
体坛+ 67回复
津媒:武汉三镇卫冕的可能性微乎其微,换帅为打好亚冠联赛

津媒:U17国足短传配合令人眼前一亮,但攻防转换脱节
19回复
北青:国足攻守转换迟缓+各类低级失误,依然显而易见
北京青年报 53回复
武磊vs缅甸数据: 3次射门2个进球,错失良机1次
虎扑 29回复
缅甸主帅:中国助教邵佳一曾与我共事,他能带领球员们成才
虎扑 29回复
广州队为郑智发布退役海报:感谢队长13年326场比赛的坚守
新浪微博 4回复
徐新冲顶破门,裁判回看VAR吹罚张琳芃手球在先无效
虎扑 81回复
42岁的郑智正式退役,结束27年职业生涯
虎扑 147回复
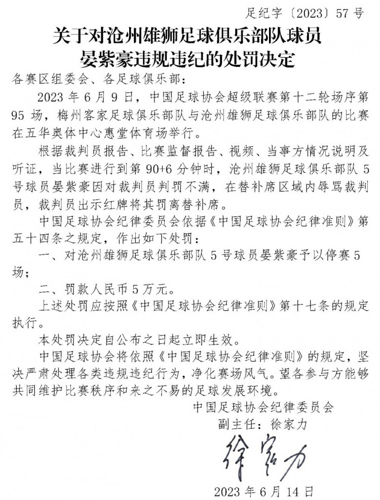
足协官方:沧州雄狮球员晏紫豪辱骂裁判,罚款5万并停赛5场
虎扑 1回复
前广州队球员祝福公开讨薪:管理层一而再再而三画饼
新浪微博 15回复
米亚尔比官方:艾菲尔丁提前结束租借,返回广州队
虎扑 1回复
青岛海牛vs申花首发:福布斯PK马莱莱,汪海健、刘若钒出战
虎扑 3回复
谢晖:我们之前有能力赢下比赛,希望明天比赛是转折点
新浪微博 3回复
北青:足协考虑补偿亚运国脚输送大户,或调整外援政策
新浪微博 58回复
马斯切拉诺39岁生日快乐!你对小马哥都有什么印象?

足协拟于近期召开中超裁判人员总结会,邀FIFA讲师授课
新浪微博 27回复
泰山跟队记者:费莱尼随队出征武汉,仍是中锋位置首选
新浪微博 4回复
徐正源:经常加强球员思想建设 每场比赛前都做好了充分准备
新浪微博 1回复
王秋明:入选国足当然高兴,争取不辜负所有人的期待
1回复
韩佳奇:当选中超5月最佳门将真是受宠若惊,我丢球比较多
新京报 3回复
足球:足协正和申花沟通亚运抽调,尽可能出台合理解决方案
新浪微博 14回复
刘智宇发文:没太多时间适应和试错,努力吧少年们!
新浪微博
状态火热!国足归化国脚洛国富本赛季已贡献12球3助攻

再遭打击!媒体人:深足存在新冠阳性+伤病,好几人没去长春
新浪微博
足球报:新一期国足后腰、进攻中场、中锋位置存在明显不足
微信公众平台 130回复
中超联赛官方:成都蓉城主帅徐正源当选5月最佳教练
新浪微博 2回复
奥斯卡打卡许昕的乒乓球馆并配文:伐要特色一哦
新浪微博 56回复
李璇:宋凯在足协没坐进之前陈戌源和杜兆才的办公室
新浪微博 39回复
蒋圣龙:希丁克可爱、幽默、有能力;外租两年有很大帮助
东方体育日报 6回复
记者解析国足新名单:以中超强队为班底,93国奥成为中坚
体坛周报 29回复
巴顿:亚运队有一定压力,我要起到老队员的表率作用
新浪微博
记者:3名球员抵达青岛增援申花,崔麟、彭欣力无缘战海牛
微信公众平台 2回复
媒体人:国安被禁止引援因拖欠阿德本罗上家50万欧元转会费
新浪微博
王大雷:能入选国家队名单,无论踢与不踢都是一种荣誉
新浪微博 2回复
记者:泰山队进行球迷开放日活动,费莱尼、王彤缺席合练
新浪微博 5回复